您现在的位置是:首页 > 生活快讯生活快讯
稳市场、去库存、建好房,两会定调2026年房地产走向
烟火之旅
2026-03-06
【生活快讯】
1149人已围观
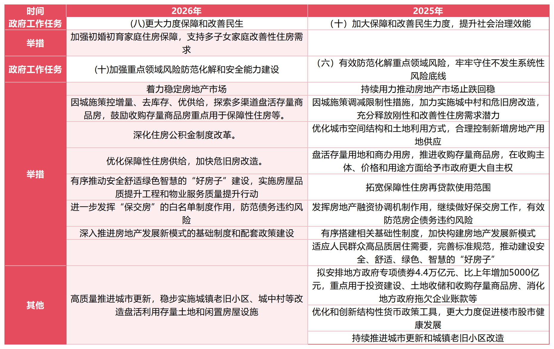
3月5日,十四届全国人大四次会议在北京开幕,国务院总理李强所作的政府工作报告,为全年经济工作定下基调。在备受关注的房地产领域,今年报告以185字的篇幅,从市场稳定、存量盘活、品质提升、制度改革等多个维度作出部署。
与去年相比,“稳”字依旧是贯穿全篇的主线任务。但在延续总基调的同时,一系列新提法、新动向的出现,勾勒出2026年房地产工作高质量发展的清晰路线——“控增量、去库存、优供给”的表述时隔十年重现,“深化住房公积金制度改革”首次被纳入政府工作报告。
“2026年为十五五开局之年,根据报告提法,重在为未来打下基础,开好局、培育好动力。”广东省住房政策研究中心李宇嘉在采访中对界面新闻指出。
《政府工作报告》有关房地产内容界面新闻整理制图
从“止跌回稳”到“着力稳定”对比2025年的政府工作报告中“持续用力推动房地产市场止跌回稳”的措辞,今年调整为“着力稳定房地产市场”。
“这一表述延续了中央经济工作会议的提法,表明当下稳楼市在防范化解风险中的重要性。”中指研究院相关负责人对界面新闻指出,“‘止跌回稳’是稳市场的重要一面,稳定市场预期等也是重要内容。”
回顾过去两年,房地产市场经历深度调整,企业债务风险集中显现、新房销售持续下滑、交付问题备受关注。政策核心目标以“托底救市、阻断风险、修复信心”为主,“止跌回稳”成为最紧迫的任务。
而经过两年多的政策发力与市场出清,行业极端风险已得到初步遏制,市场底部基本确认,大规模恐慌性下行的局面得到扭转。在此背景下,“着力稳定”意味着政策工具箱的运用将更加注重精准和可持续。
“过去两年我们用了大量金融、税收手段托底市场,今年会更强调因城施策、供需两端共同发力,避免过度依赖单一政策造成市场扭曲。”李宇嘉分析道。
“此次表态更加重视统筹兼顾,即兼顾短期和长期,统筹短期保稳定、长期促转型(新模式和制度改革),统筹防风险和促发展,统筹控增量、去库存和优供给,将增量控制和优化和存量盘活结合。”
再提“去库存”今年报告中最引人注目的一句话,莫过于“因城施策控增量、去库存、优供给”。这是自2016年全国两会后,政府工作报告首次重提房地产“去库存”。
然而,此“去库存”已非彼“去库存”。
“与上一轮去库存不同,本轮库存涉及新房和二手房,政策也有望针对性落位。本次首提‘探索多渠道盘活存量商品房’,明确提出‘鼓励收购存量商品房用于保障房’,强调‘鼓励’,或体现出收购存量商品房将更多由地方主导。”中指研究院有关负责人对界面新闻表示。
“并且,除了收购新建商品房外,我们认为收购二手房也将是各地去库存、盘活存量的重要举措。”
今年2月初,上海已试点了收购二手住房用于保障性租赁住房的工作,首批试点区域为浦东新区、静安区与徐汇区,旨在精准对接新市民、青年人才等群体的租赁需求,完善住房保障体系,预计将对市场预期产生积极影响,或有更多城市跟进落地。
在此过程中,收购资金来源或将成为决定收购规模的关键因素之一,近两年多地通过发行专项债收购存量商品房。
据中指研究院不完全统计,截至2月末,28个省市已公示拟使用专项债收购闲置存量土地的总金额超7700亿元,其中超3350亿元已实际发行。盘活土地库存,既能缓解房企资金压力,也能为未来品质住房供给腾出空间。
有序推动 “好房子”建设如果说去库存解决的是“量”的问题,那么“好房子”建设则直指“质”的飞跃。今年政府工作报告首次将“安全、舒适、绿色、智慧的‘好房子’建设”纳入其中,标志着房地产行业正式从“有没有”转向“好不好”的新阶段。
值得注意的是,报告对“好房子”的表述侧重“有序推动”。
中指研究院相关负责人对界面新闻指出:“在2025年提出‘完善标准规范’后,去年5月《住宅项目规范》实施,多地出台了‘好房子’标准。预计今年或将进一步推动标准落地执行,更多城市将打造‘好房子’示范项目。同时,如何综合考量‘好房子’建设与存量住房销售、市场预期变化等,或将成为各地执行中需要统筹的内容。”
对于今年的地方稳楼市工作而言,“好房子”不仅是提升供给质量的重要抓手,也在客观上对去库存等具体任务起到积极的促进作用。
与此同时,政府工作报告首次提出“实施房屋品质提升工程和物业服务质量提升行动”,这是对“十五五”规划建议中“推动房地产高质量发展”的进一步落实。提升物业服务质量也将成为2026年的重点。
“也就是说,不仅要建‘好房子’,更要打造‘好小区’、‘好城区’,这对各地的工作思路也提出了新的启示。”上海易居房地产研究院副院长严跃进对界面新闻指出,“企业层面,今年尤其要围绕‘好房子’建设扎实推进相关工作,抓住新一轮房地产市场企稳回升、购房信心增强的有利时机,真正实现以优质供给引导和释放市场需求。”
住房公积金迈向“民生账户”
今年政府工作报告提出“深化住房公积金制度改革”,延续了中央经济工作会议的部署。这一表述背后,是公积金制度从单一购房支持向全周期民生保障转型的明确信号。
在住房回归居住属性、成为大宗消费品的当下,基本需求得到解决之后,接下来的重点是新市民、无房户、外来人口的居住需求,以及城市更新过程中的换购需求。公积金制度如何适应这一转变,成为改革的关键命题。
2025年底,中央经济工作会议首次提出“深化住房公积金制度改革”。随后,全国住房城乡建设工作会议将公积金制度改革列为稳定房地产市场、推动房地产高质量发展的重要任务。
今年1月,《人民日报》发表《中央“点名”住房公积金,释放什么信号?》一文,明确指出“改革的方向是明确的,就等具体政策落地了”。
进入2026年以来,各地公积金新政密集落地。福建、银川、武汉等地接连优化公积金政策,精准支持居民住房消费,涵盖多个方向:提高公积金贷款额度、扩大提取支持范围、优化异地购房提取限制等。以福建为例,在扩大提取支持范围方面,明确支持装修提取、支持购买车位提取、支持城市更新提取等多个方面。
对于下一步的改革方向,李宇嘉提出几点思路:首先,可借助财政定向贴息,提振缴存公积金的积极性。其次,应提高投资收益率,壮大公积金规模——借鉴全国社保基金投资、管理、使用的安排,在确保合理提取的基础上,强化冗余公积金在固定收益领域投资的力度,提高增值收益,提升持续缴存的积极性。
第三,充分发挥公积金在新市民群体从“落脚城市到扎根城市”、从“住有所居(租房)到居者有其屋(买房)”等住房消费全周期的扶持作用。最后,在全国公积金信息平台系统上建立或搭载调剂冗余缺口模块,建立资金有偿调剂机制。
目前,个贷率较低的区域往往是城市化率高峰已过、人口平均年龄偏大、住房需求基本解决的地区;而个贷率较高的区域,则通常是省会城市、新市民多、城镇化仍在推进的地区。可通过后者对前者适当贴息,促进资金有偿调剂,实现公积金资源的跨区域优化配置。
政策精准度再提升今年报告中一项颇受关注的新提法是:“加强初婚初育家庭住房保障,支持多子女家庭改善性住房需求”,这一提法被置于家庭发展和人口政策的宏观框架之下,体现出当前住房工作正与国家的人口战略及家庭结构变化紧密结合。
界面新闻通过梳理现有住房支持政策来看,各地针对多孩家庭的倾斜较为明显,而面向初婚初育家庭的住房支持措施相对较少。不过已有部分地区率先作出探索,如四川南充、广西南宁、福建福州等地,已从住房角度出台相关政策支持初婚初育家庭。
目前地方出台的支持初婚初育家庭相关政策图源:易居研究院
“初婚初育这一群体往往对应着真实的刚需住房需求,从住房保障层面给予倾斜,为今年的保障房工作提供了新的方向。初婚初育家庭在当前阶段尤其需要政策托举,预计2026年各地将围绕这一群体积极研究并落实相应的支持举措。”严跃进在接受界面新闻采访时指出。
同时,对多子女家庭改善性需求的支持,则体现了政策对人口结构变化的响应,通过户型设计、贷款优惠、税费减免等,鼓励生育家庭换购更大面积住房。
(文章来源:界面新闻)
Tags:
最近发表
- 【ESP32-C61】WT9932C61-TINY开发板规格书
- 《江南·十二场欢聚》:一部舞台剧的“戏剧振兴”实践
- Claude搅动硅谷 AI开始抢企业软件饭碗了?
- 沪指上涨0.38% 光伏设备、船舶制造领涨 贵金属板块持续重挫
- 东芝推出3kW 48V-12V双向DC-DC转换器参考设计
- 林孝埈晋级米兰冬奥会短道速滑男子1000米四分之一决赛
- RK817/RK809音频Codec停止播放杂音问题:内核驱动修复与技术解析
- 舞台剧《江南·十二场欢聚》首演:当名士气节遇见女性力量
- 做空软件股 对冲基金狂赚240亿美元
- 海航HU492飞往北京航班紧急返航 有乘客拍到飞机空中放油、挡风玻璃破裂 机型为波音787!
