您现在的位置是:首页 > 生活快讯生活快讯
100亿!邮储银行拟发起设立金融资产投资公司
烟火之旅
2025-07-17
【生活快讯】
3523人已围观

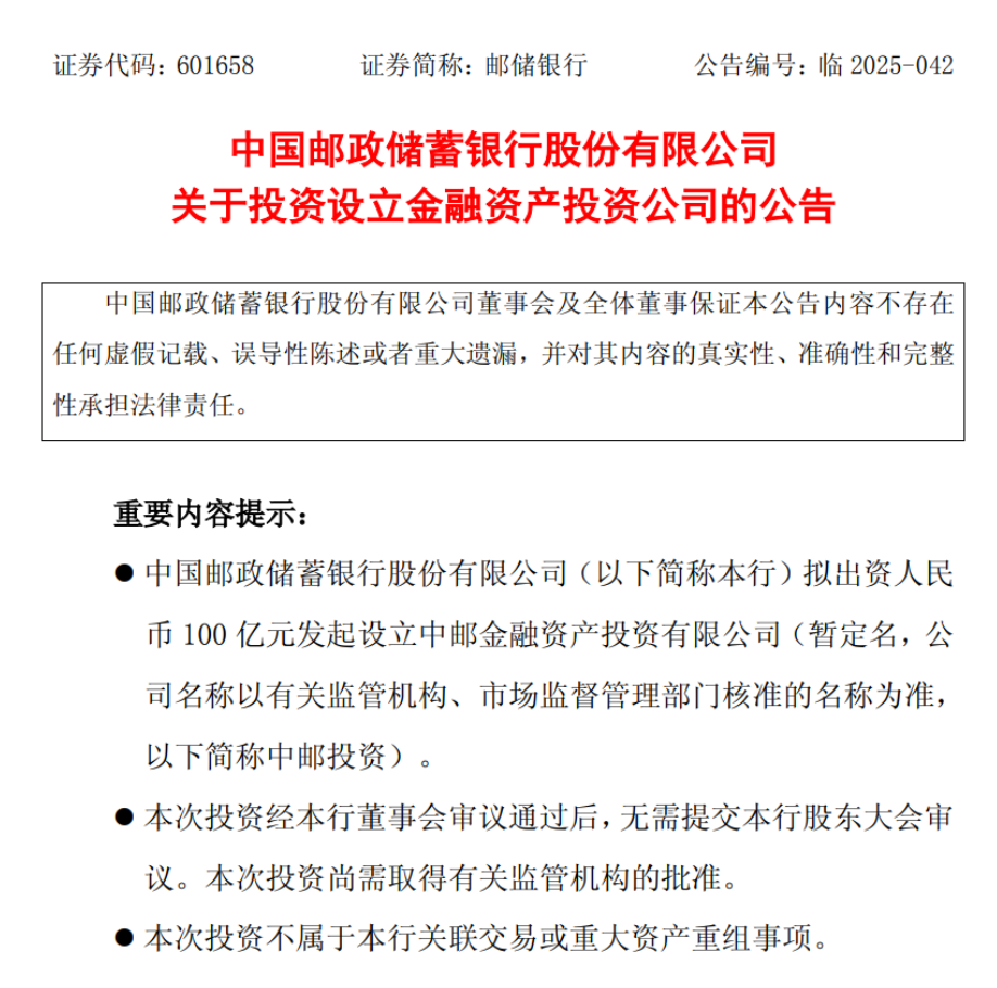
邮储银行7月16日发布公告称,该行拟以自有资金出资人民币100亿元,作为投资主体发起设立中邮金融资产投资有限公司(暂定名,公司名称以有关监管机构、市场监督管理部门核准的名称为准)。至此,邮储银行成为今年以来继招商银行、中信银行、兴业银行后第四家发起设立金融资产投资公司(AIC)的银行。
来源:邮储银行公告
又一家银行发起设立AIC
邮储银行发布的公告称,中邮投资注册资本拟为人民币100亿元,将作为该行全资一级子公司管理,具体业务范围以有关监管机构批复为准。中邮投资将严格遵循各项法律法规及监管规定,建立完善的公司治理结构,在做好风险管理基础上开展各项业务。
“本次投资资金来源为本行自有资金,不会对本行的财务状况或经营成果产生重大影响。”邮储银行在公告中表示,此次投资经该行董事会审议通过后,无需提交股东大会审议,但尚需取得有关监管机构的批准。
关于此次投资的影响,邮储银行表示,这是该行响应国家号召、服务科技强国建设的重要举措,有利于提升综合服务能力,做好金融“五篇大文章”,打造科技金融生力军,进一步发挥对科技创新和民营企业的支持作用,助力新质生产力发展,更好服务实体经济。
加大对科技企业投资力度
邮储银行此次投资设立AIC,使其成为今年以来第四家设立AIC的银行。今年以来,兴业银行、招商银行、中信银行三家股份行发布公告称,分别拟出资100亿元、150亿元、100亿元设立AIC,提升服务实体经济能力。
银行设立AIC可以追溯至2017年。彼时,工商银行、建设银行、农业银行、中国银行、交通银行等5家国有大行全资设立AIC,主要经营债转股及配套支持等业务。据中金公司测算,截至2024年末,五大行AIC资产规模合计6027亿元(占五大行总资产0.3%)、净资产合计1834亿元,2024年净利润184亿元(占五大行净利润1.4%)。
2024年以来,金融监管总局稳步扩大金融资产投资公司股权投资试点范围,不断探索科技金融发展新路径。3月5日,金融监管总局发布《关于进一步扩大金融资产投资公司股权投资试点的通知》,其中提到,支持符合条件的商业银行发起设立金融资产投资公司。
为让科技企业获得更多的长期资本和耐心资本支持,金融监管总局新闻发言人、政策研究司司长郭武平在5月举办的国新办新闻发布会上介绍,其中金融资产投资公司股权投资试点方面,先后将试点范围从上海扩大到全国18个城市及其所在省份。
设立AIC会给银行带来哪些效益?中金公司分析师王子瑜称,除了债转股以及股权投资带来的直接项目收益之外,其认为给银行带来的综合效益更值得关注。除为更好满足科技企业融资等金融需求提供了有效手段外,AIC牌照还能撬动除融资需求外的其他综合效益,例如与科技企业加强合作后带来的交易结算、工资代发机遇,依靠综合经营实现低成本存款沉淀,并带来手续费营收空间。
(文章来源:中国证券报)
相关文章
猜你喜欢
-
第六届柏峪燕歌戏文化艺术节开幕 在非遗中感受京西古韵,第六届柏峪燕歌戏文化艺术节开幕 在非遗中感受京西古韵
娱乐潮流
中新网北京9月30日电 (记者 应妮)以“京西福地传古韵 柏峪燕歌谱新声”为主题的第六届柏峪燕歌戏文化艺术节日前在北京市门头沟区斋堂镇柏峪村开幕。 第六届柏峪燕歌戏文化艺术节现场。 主办方供图 活动现场,各类非遗体验活动生动展现京西福地的...
阅读更多 -
演绎双时空救赎成长 《十二封信》今日开播,演绎双时空救赎成长 《十二封信》今日开播
娱乐潮流
中新网北京8月29日电 (记者 高凯)由韩三平监制,沙维琪执导,程小猫、程梦琰、沈思吉担任编剧的双时空命运救赎情感剧《十二封信》将于今晚正式播出。 该剧以一封跨越35年的神秘信件为线索,串联起跨越双时空的纯爱救赎故事。在泥泞中挣扎求生的梅湾镇少年唐亦...
阅读更多 -
中央汇金上半年增持科创板50ETF等10余只ETF产品
生活快讯
8月29日晚间,多只龙头宽基ETF披露2025年中报,中央汇金现身多只ETF的前十大持有人名单。 Wind数据显示,今年上半年,中央汇金投资有限责任公司持有的ETF产品数量以及产品份额(除易方达上证50ETF发生份额合并)未发生变化。而其全资子公司中...
阅读更多 -
中国人民大学举行2025级本科新生开学典礼暨军训开营仪式,中国人民大学举行2025级本科新生开学典礼暨军训开营仪式
童真趣事
汽车网北京8月27日电 (记者郝孟佳)25日,中国人民大学举行2025级本科新生开学典礼暨军训开营仪式,铭记伟大的抗战精神,秉承光荣的陕公精神,激扬青春报国之志,以思想之光点亮求索之路。 中国人民大学举行2025级本科新生开学典礼暨军训开营仪式。学校供图...
阅读更多 -
陈立武投资的RISC-V明星初创传出融资消息 首款GPU亦有进展
生活快讯
周三的最新消息显示,总部位于加州的芯片初创公司Rivos正寻求募资4-5亿美元,为推出首款GPU的大额花销夯实腰包。 根据融资数据,若本轮融资如期落地,Rivos自2021年成立以来的融资总额将超过8.7亿美元。在尚未量产任何芯片的芯片...
阅读更多
热门文章
- (粤港澳全运会)综合消息:“多金王”闪耀泳池 石宇奇伤退无缘羽球四强(粤港澳全运会)综合消息:“多金王”闪耀泳池 石宇奇伤退无缘羽球四强
- 冬奥遗产再激活!科技赋能促“文商旅体”深度融合冬奥遗产再激活!科技赋能促“文商旅体”深度融合
- 美联储最早明年1月再降息?华尔街展望2026:降息两次成主流预期
- (粤港澳全运会)“结果或变,但我心态未变”——樊振东卫冕乒乓球男单冠军(粤港澳全运会)“结果或变,但我心态未变”——樊振东卫冕乒乓球男单冠军
- 以童心丈量世界 2025少儿美术作品展在福建南平启幕,以童心丈量世界 2025少儿美术作品展在福建南平启幕
- “辽超”总决赛落幕 中国民间 “超” 级联赛热潮迭起“辽超”总决赛落幕 中国民间 “超” 级联赛热潮迭起
- 全球铜价再创新高!沪铜单周大涨超6% 后市怎么走?
- 百品珍拓亮相江西省博物馆 在纸石交响中聆听文脉回响,百品珍拓亮相江西省博物馆 在纸石交响中聆听文脉回响
- 八大品类12.96万批次抽检筑牢食品安全屏障
最近发表
- 冬奥遗产再激活!科技赋能促“文商旅体”深度融合冬奥遗产再激活!科技赋能促“文商旅体”深度融合
- “漫漫和鸣——中国艺术研究院藏丝绸之路乐器展”在京开幕,“漫漫和鸣——中国艺术研究院藏丝绸之路乐器展”在京开幕
- 《阿凡达3》开启预售!时长198分钟 有电影院票价最高280元!博纳影业5天4板
- (粤港澳全运会)综合消息:“多金王”闪耀泳池 石宇奇伤退无缘羽球四强(粤港澳全运会)综合消息:“多金王”闪耀泳池 石宇奇伤退无缘羽球四强
- 聚焦AI影像创作新生态 第七届海南岛国际电影节AI电影季闭幕,聚焦AI影像创作新生态 第七届海南岛国际电影节AI电影季闭幕
- 美联储最早明年1月再降息?华尔街展望2026:降息两次成主流预期
- 八大品类12.96万批次抽检筑牢食品安全屏障
- 全国露营大会湖南大通湖站落幕 2000余户外爱好者参与全国露营大会湖南大通湖站落幕 2000余户外爱好者参与
- 科威特王室珍藏展在粤博开幕 200余件藏品亮相,科威特王室珍藏展在粤博开幕 200余件藏品亮相
- 美股走势分化 道指创盘中历史新高 纳指跌超1% 甲骨文跌逾13%
